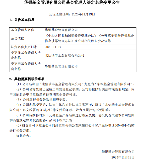
11月19日,华银基金管理有限公司正式亮相市场。该公司发布法定名称变更公告,原“北信瑞丰基金管理有限公司”变更为“华银基金管理有限公司”,并强调法律主体和对外法律关系不变。
更名前一天,这家公司刚刚完成一场高管洗牌:副总经理王乃力、首席信息官魏红生因个人原因离任,新任王博为首席信息官,新任赵伟婧为督察长。


更名潮中的彻底“换姓”:核心团队重组
北信瑞丰基金的更名并非行业孤例。近年来,多家机构陆续启动更名程序。例如2025年9月, *** 东财基金更名为东财基金;同年11月,四川信托、锋裕汇理投信也先后更名。不过,北信瑞丰此次更名更为彻底——直接改变了公司主体名称。
在更名公告发布前一天,北信瑞丰基金(现已更名为华银基金)连发三则高管变动公告,涉及副总经理、首席信息官与督察长三个关键职位。
履历显示,王博自2004年参加工作,历任北京银行信息技术部职员、中加基金信息技术部副总监、北信瑞丰基金信息技术部总监,在信息技术治理、系统建设与数字化转型等方面经验丰富。
赵伟婧于2006年步入职场,曾在北京银行总行营业部、北银金融租赁、北京银行中关村分行等机构担任风控、法律合规等职务,加入北信瑞丰后负责监察稽核与首席风险官工作,具备基金托管、法律合规及内控稽核等复合背景。
规模起伏,治理隐忧频现
北信瑞丰基金的发展历程可谓坎坷。成立于2014年3月的北信瑞丰基金,由北京国际信托有限公司与莱州瑞海投资有限公司共同发起设立,北京国际信托持股60%。这家公司曾有过辉煌时刻。2020年一季度末,其管理规模一度攀升至133亿元以上。

然而好景不长,截至2025年二季度末,北信瑞丰管理的公募基金规模仅为27.06亿元,较顶峰时期缩水近80%,在行业内排名倒数。规模崩塌的背后是产品业绩的持续疲软。不过,2025年第三季度公司规模实现大幅反弹。截止2025年三季度末,旗下15只基金,资产规模207.91亿元,基金经理人数6人。
公司治理方面亦屡现动荡。2025年8月,总经理刘晓玲因工作原因离职,其在任不足两年。更早之前,前任董事长夏彬据传被监管认定为不适当人选,但公司未对外公告该事项,引发业内关注。

与此同时,从北信瑞丰基金官网人员公示名单中发现,公司董事长在8月8日也已更新至第四任,由夏彬变更为刘彦雷。公开资料显示,新任董事长刘彦雷,1977年出生,现年48岁,经济师,对外经济贸易大学经济学硕士。刘彦雷于2003年8月进入北京银行工作,2009年8月至2012年12月担任办公室(党委办公室)综合室经理;2010年1月至2012年12月担任办公室(党委办公室)主任助理;2012年12月担任办公室(党委办公室)副主任;2014年1月起担任宣传中心副主任;2016年8月起担任研究发展部总经理;2018年8月起担任董事会(监事会)办公室主任,后又担任北京银行董秘、北京银行业务总监、天津分行党委书记、行长等职务。
从北信瑞丰到华银基金,此次更名被视为与过去切割的重要一步。高管的更新,北京银行的注资或为公司带来新的发展预期。然而,如何遏制规模波动、优化产品结构、重建稳定的投研体系,仍是华银基金管理层亟需应对的多重考验。我们将持续关注其后续进展。
评论列表
新任赵伟婧为督察长。 更名潮中的彻底“换姓”:核心团队重组 北信瑞丰基金的更名并非行业孤例。近年来,多家机构陆续启动更名程序。例如2025年9月,西藏东财基金更名为东财基金;同年11月,四川信托、锋裕汇理投信也先后更名。不过,北信瑞丰此次更名更为彻底——直接改变了公司主体名称。 在更名
2025年11月19日 15:29