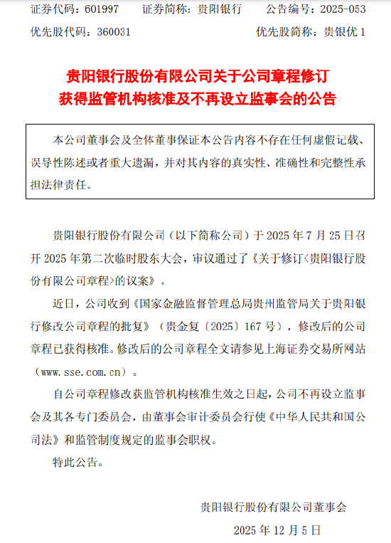
贵阳银行:公司章程修改获批,不再设立监事会 admin 2025年12月05日 21:30 50 2 12月5日金融一线消息,贵阳银行发布公告称,该行于2025年7月25日召开2025年第二次临时股东大会,审议通过了《关于修订<贵阳银行股份有限公司章程>的议案》。 近日,贵阳银行收到《国家金融监督管理总局贵州监管局关于贵阳银行修改公司章程的批复》,修改后的公司章程已获得核准。自公司章程修改获监管机构核准生效之日起,该行不再设立监事会及其各专门委员会,由董事会审计委员会行使《中华人民共和国公司法》和监管制度规定的监事会职权。 标签: #贵阳 #章程 #银行 #监管 #修改 #公司
美国司法部就硅谷间谍指控启动刑事调查 据《华尔街曰报》查阅的相关文件及知情人士消息,美国司法部已针对人力资源科技公司迪尔(Deel)涉嫌在竞争对手内部安插间谍一事启动刑事调查。 文件显示,美... 最新资讯 admin 0 2026-01-23
消息人士:花旗集团将于3月裁员更多员工 据两位知情人士透露,继本月裁员约1000人之后,花旗集团预计将在3月份裁员更多。 消息人士称,新一轮裁员计划预计将在发放奖金后宣布,但他们没有具体说明此... 最新资讯 admin 2 2026-01-23
官宣数据出炉!2025年末银行理财规模33.29万亿,平均收益率不足2%,1.85%低权益占比或预示后续增量空间广阔 财联社1月23日讯(编辑王蔚)刚刚,银行业理财登记托管中心正式中国银行业理财市场年度报告(2025)(以下简称“报告”)。报告显示,2025年,市场存续理财... 最新资讯 admin 4 2026-01-23
太力科技:阿尔法基金、国投证券等多家机构于1月22日调研我司 证券之星消息,2026年1月23日太力科技(301595)发布公告称阿尔法基金基金经理周谧研究员李名雅研究员曾艳、国投证券机械行业分析师刘阳东、宏利基金研究员周... 最新资讯 admin 6 2026-01-23
巨头,提价!被动元件接连涨价,高增长概念股出炉 专题:A股稳中向好关注科技、内需及反内卷投资机遇 原材料涨价,被动元件巨头陆续宣布提价。 据媒体报道,又一家被动元件龙头企业宣布涨价。近日,华新科公告... 最新资讯 admin 8 2026-01-23
巨头提价!被动元件接连涨价,高增长概念股出炉 炒股就看金麒麟分析师研报,权威,专业,及时,全面,助您挖掘潜力主题机会! 原材料涨价,被动元件巨头陆续宣布提价。 据媒体报道,又一家被动元件龙头企业... 最新资讯 admin 6 2026-01-23
“女版乔布斯”霍姆斯请求特朗普政府为其减刑 美国前创业明星,曾被誉为“女版乔布斯”的血液检测公司Theranos创始人伊丽莎白·霍姆斯(ElizabethHolmes)请求特朗普政府为其11年刑期减... 最新资讯 admin 7 2026-01-23
华林证券:关于公司2025年的经营情况,敬请关注公司届时披露的2025年年度报告 登录新浪财经APP搜索【信披】查看更多考评等级证券日报网讯1月22日,华林证券在互动平台回答投资者提问时表示,公司严格遵守信息披露相关规定,若达到应当披... 最新资讯 admin 6 2026-01-22
评论列表
案》。 近日,贵阳银行收到《国家金融监督管理总局贵州监管局关于贵阳银行修改公司章程的批复》,修改后的公司章程已获得核准。自公司章程修改获监管机构核准生效之日起,该行不再设
2025年12月06日 09:06gt;的议案》。 近日,贵阳银行收到《国家金融监督管理总局贵州监管局关于贵阳银行修改公司章程的批复》,修改后的公司章程已获得核准。自公司章程修改获监管机构核准生
2025年12月06日 06:48